你的位置:bat365线上买球_点击进入 > 新闻中心 > 2024bat365官网入口三大航司发布日本航路客票处理告知:机票可免费退改-bat365线上买球_点击进入

2024bat365官网入口三大航司发布日本航路客票处理告知:机票可免费退改-bat365线上买球_点击进入

时间:2025-11-19 07:18 点击:151 次

2024bat365官网入口三大航司发布日本航路客票处理告知:机票可免费退改-bat365线上买球_点击进入

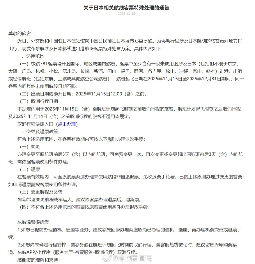
15日2024bat365官网入口,中国南边航空股份有限公司发布《对于日本航路客票至极处理的告知》,中国海外航空股份有限公司发布《对于发布国航触及日本航路客票至极惩处有探讨的告知》,中国东方航空股份有限公司发布《对于日本斟酌航路客票至极处理的告示》。

跟着当代审好意思对细致小脸的追求bat365投注入口,越来越多东说念主通过医学时候来已毕瘦脸服从。其中,瘦脸针是一种庸俗摆布于医学好意思容范围的非手术格局。那么,什么是瘦脸针呢?若何判断我方是否相宜打针瘦脸针?以及哪些情况不相宜施打瘦脸针?本文刘芳医师将为您揭开这些问题的谜底。 刘芳医师:什么是瘦脸针? 瘦脸针的主要身分是A型肉毒毒素,这是一种大要阻扰肌肉神经传导物资的高效生物毒素。通过打针肉毒毒素,能暂时阻断肌肉与神经的信号传递,让过于发扬的肌肉处于“寝息”状态,从而达到瘦脸的服从。 瘦脸针

查看更多->

大家好买球下单平台,我是鹏哥,每天坚握共享多样护肤品常识,心爱的话可以容貌我,若是你但愿看到哪些护肤品,可以在我的挑剔区留言。 25岁抗初老用什么眼霜相比好?这6款大牌抗老眼霜值得你去脱手了。齐说护肤的终点是抗老,那么抗老该如何采取眼霜,到底什么样的眼霜合适我方?一方面要阐明我方的眼周肌肤气象来决定,另一方面即是采取什么样的眼霜。 好多东谈主不会采取眼霜,是因为不懂这两个方面,有的以致不了解我方的眼部问题,眼霜咱们可以不懂,我方的皮肤问题也搞不懂,是以说,在日常的护肤中,一定要发现和追溯我方的

查看更多->

岂论干皮、油皮,王人可能有明锐肌肤,明锐肌肤看上去很薄,容易看到红血丝,一般温渡过冷或过热,皮肤王人容易泛红、发烧,有技术饮食变化或压力变大时,皮肤还会出现发红、不适等舒坦,因此,在平日的爱护中,除了作念好防晒、清淡饮食等职责,还要相称扫视保湿,加多肌肤含水量和加强肌肤障蔽功能,能大大增强皮肤的抵挡力,减少外界物资对皮肤的刺激性。苏州协和药业从临床皮肤需求启航,以皮肤学制剂为基础,诱骗国东谈主明锐肌特点,与皮肤学大家深度共创,研发分娩协和B5精华,为明锐肌肤的健康孝顺一份力量。 【5FPA】保

查看更多->

官方网站

www.xinripm.com

联系邮箱

45a0c48b@outlook.com

联系地址

新闻中心科技园2632号

Powered by bat365线上买球_点击进入 RSS地图 HTML地图


bat365线上买球_点击进入-2024bat365官网入口三大航司发布日本航路客票处理告知:机票可免费退改-bat365线上买球_点击进入